信用卡账单暗藏玄机,循环计息机制引发消费者困扰。
许多持卡人在使用信用卡时,常常面临一个普遍困惑:明明每月都按时偿还部分款项,为什么欠款总额却难以快速下降,甚至出现持续增长的现象。这种情况在广东等地消费者中较为常见,他们通过查看账单发现,利息费用悄然累积,成为还款路上的隐形负担。
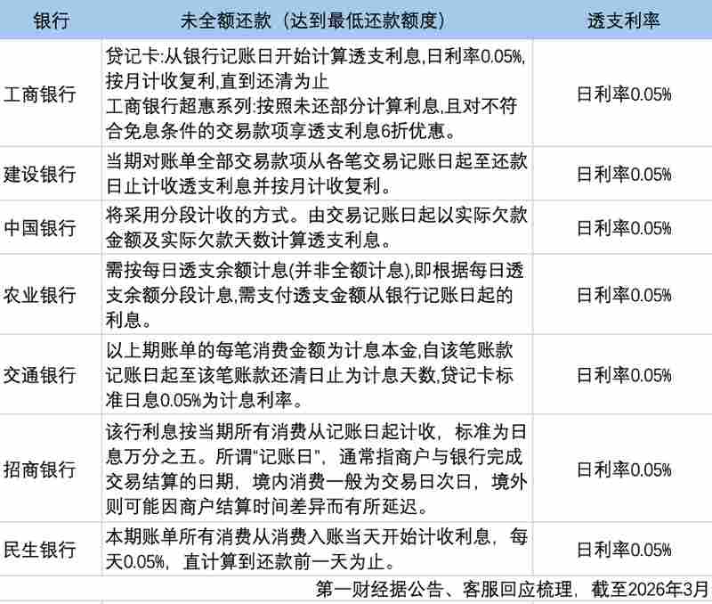
循环计息作为信用卡行业常见的计息规则,指的是当持卡人未能在到期还款日前全额清偿账单,仅偿还最低还款额时,银行会对符合条件的消费款项从记账日起开始按日收取利息。这种机制下,利息会持续滚动计算,并按月产生复利效应。多数银行采用的日利率标准较为统一,导致长期采用最低还款方式的持卡人,实际借贷成本可能显著上升。这种现象被部分消费者形象地称为隐藏的费用陷阱。
一位广东消费者分享了自己的经历。他在某股份制银行办理信用卡后,由于日常开支较大,经常选择最低还款结合分期方式周转资金。起初以为这样能有效控制支出,但几个月后仔细核对账单,却发现累积了可观的利息费用,包括消费利息、分期相关费用以及少量违约金。咨询银行客服后了解到,即便部分款项已偿还,银行仍会对前期全额消费基数进行计息。这种全额计息方式,让已还部分也暂时卷入利息计算范围,进一步加重了负担。

另一位消费者的案例同样值得关注。他在某国有大型银行的信用卡初始透支金额不算高,但连续多个周期选择最低还款后,待偿金额逐步攀升,其中利息及相关费用占比明显。利息计算过程涉及每日产生的费用滚入本金,并按月复利,这使得债务像滚雪球一样膨胀。业内分析人士指出,这种循环计息模式是国内信用卡业务的主流做法,旨在为持卡人提供灵活的资金周转便利,同时也体现了银行的风险管理逻辑。不过,当透明度不足时,容易引发消费者对费用构成的疑虑。
调查显示,在还款页面上,许多银行默认突出最低还款选项,而对循环计息、全额计息以及复利机制的说明往往以小字或二级窗口呈现,缺乏醒目标注。部分持卡人反映,在扣除利息前未收到充分提醒,账单中也未详细列出计算过程,导致发现问题时已产生较多费用。与银行沟通时,客服解释有时不够清晰,进一步加剧了不满情绪。第三方平台上的相关投诉涉及多家银行,焦点集中在费用透明度、通知及时性等方面,显示出这一问题具有一定普遍性。
信用卡透支费用的构成较为复杂,主要包括透支利息和违约金两大类。不同银行在计息起点、基数确定上存在细微差异,但多数机构坚持从记账日起对全部消费款项计息,直至全额清偿。少数银行推出差异化产品,如对部分符合条件的持卡人提供优惠或调整基数,但整体仍以主流模式为主。持卡人若希望避免高额利息累积,最有效的办法是尽量在到期日前全额还款,或提前规划资金使用,避免长期依赖最低还款方式。同时,建议仔细阅读领用合约、定期核对账单明细,并在使用前充分了解各项规则,以维护自身权益。

总体而言,循环计息机制在提供便利的同时,也考验着消费者的财务管理能力。只有提升对规则的认知度,才能有效规避潜在风险,让信用卡真正成为助力生活的工具,而非负担来源。

